首页
学院概况
党建工作
师资队伍
人才培养
学科建设
科学研究
学术交流
思政教育
校友工作
制度文件
您的位置:
网站首页
>
甘肃省西部矿产资源重点实验室
>
科学研究
> 正 文
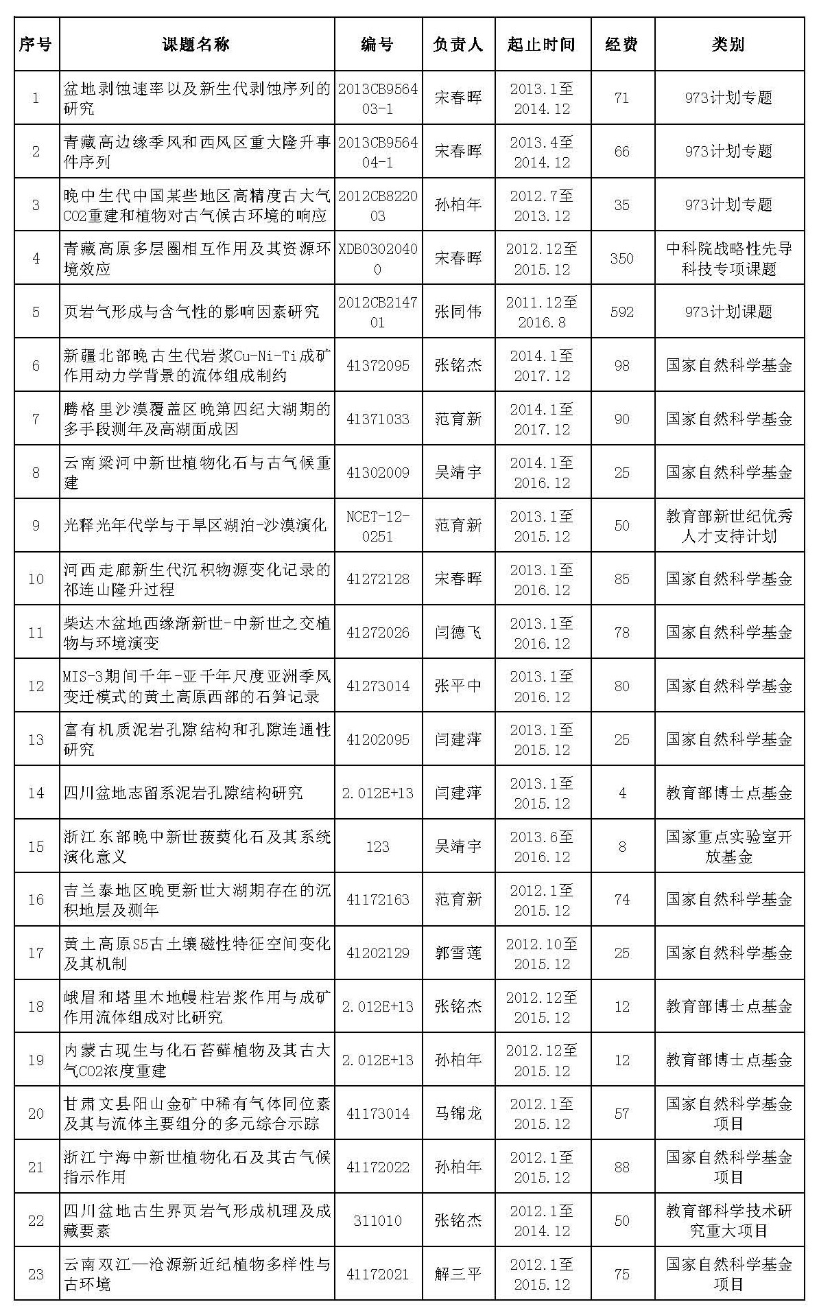
科研项目
【来源:地质科学与矿产资源学院 | 发布日期: | 阅读次数: 】 【选择字号:
大
中
小
】
最近更新
学术队伍
地矿学院“润慈励志奖学金”获奖名单公示
“地球科学前沿”学术报告第2015-06期
地矿学院2015年国家、学业奖学金获奖名单公示
地矿学院创新创业中期检查顺利进行
地质科学与矿产资源学院研究生奖助细则
国庆期间地矿学院领导深入宿舍慰问学生
地矿学院召开2015年少数民族学生座谈会
关于印发《地质科学与矿产资源学院青年教师科研论文版面费报销管理办法》的通知
关于印发《bet365亚洲手机版研究生野外地质实践安全管理办法(试行)》的通知